新闻中心

“十五五”开局,五大政策性资金最新动向

      2026年作为“十五五”规划开局之年,政策资金格局正式敲定。国家发改委提前批“两重”建设项目清单及中央预算内投资计划落地,2950亿元率先到位,拉开资金投放序幕。

      这仅是开端,全年超长期特别国债预计发行1.8万亿元,地方政府专项债额度超3.8万亿元,叠加持续增长的中央预算内投资,超5万亿元“政策资金包”全面开启,为战略实施、产业升级、民生保障注入强劲动力,成为各界争抢的政策红利。

一、超长期特别国债

      2026年第一批936亿元超长期特别国债支持设备更新资金已经下达,支持工业、能源电力、教育、医疗、粮油加工、海关查验、住宅老旧电梯、节能降碳环保、回收循环利用等领域约4500个项目,带动总投资超过4600亿元;同时,采取直接向地方下达资金的方式,继续支持老旧营运货车报废更新、新能源城市公交车更新、老旧农机报废更新。(1月22日,国家发展改革委公众号报道)

二、中央预算内投资

      1月,国家发展改革委相继发布《中央预算内投资补助和贴息项目管理办法》(国家发展改革委2025年第38号令)、《国家发展改革委关于印发<中央预算内投资计划管理办法>的通知》(发改投资规〔2025〕1728号)。前者旨在规范资金管理、提高使用效益;后者则聚焦于提升计划编制执行的质量和效率,确保投资聚焦国家大事难事急事,“干一件成一件”。两个文件共同构建起更科学、规范、高效的中央预算内投资管理体系。
图片

三、中央财政资金

      1月,财政部公布6个中央财政资金管理办法(均为修订发布),涉及林业草原改革发展、农村环境整理、重点生态保护修复治理以及三大领域污染防治。新规旨在通过优化资金分配、强化绩效管理和明确禁止用途,确保财政资金精准高效地用于“刀刃”上。
图片

四、政府投资基金

      国家发展改革委联合财政部、科技部和工业和信息化部根据《国务院办公厅关于促进政府投资基金高质量发展的指导意见》(国办发〔2025〕1号)要求,制定了《关于加强政府投资基金布局规划和投向指导的工作办法(试行)》,以加强对政府投资基金布局规划和投向指导,更加突出政府引导和政策性定位。国家发展改革委据此又制定了《政府投资基金投向评价管理办法(试行)》。两份文件有机衔接,标志着我国政府投资基金从粗放式管理向精细化管理转变。
图片

五、地方债

      财政部发布的《2025年12月地方政府债券发行和债务余额情况》显示,2025年全国累计发行地方政府债券超10万亿元。
图片
     2026年1月12日,财政部政府债务研究和评估中心发布《地方政府债券市场报告(2025年11月)》。2025年1—11月新增债券资金投向情况见下表统计,其中超5000亿元用于土地储备,235亿元用于收购存量商品房用作保障性住房。
图片
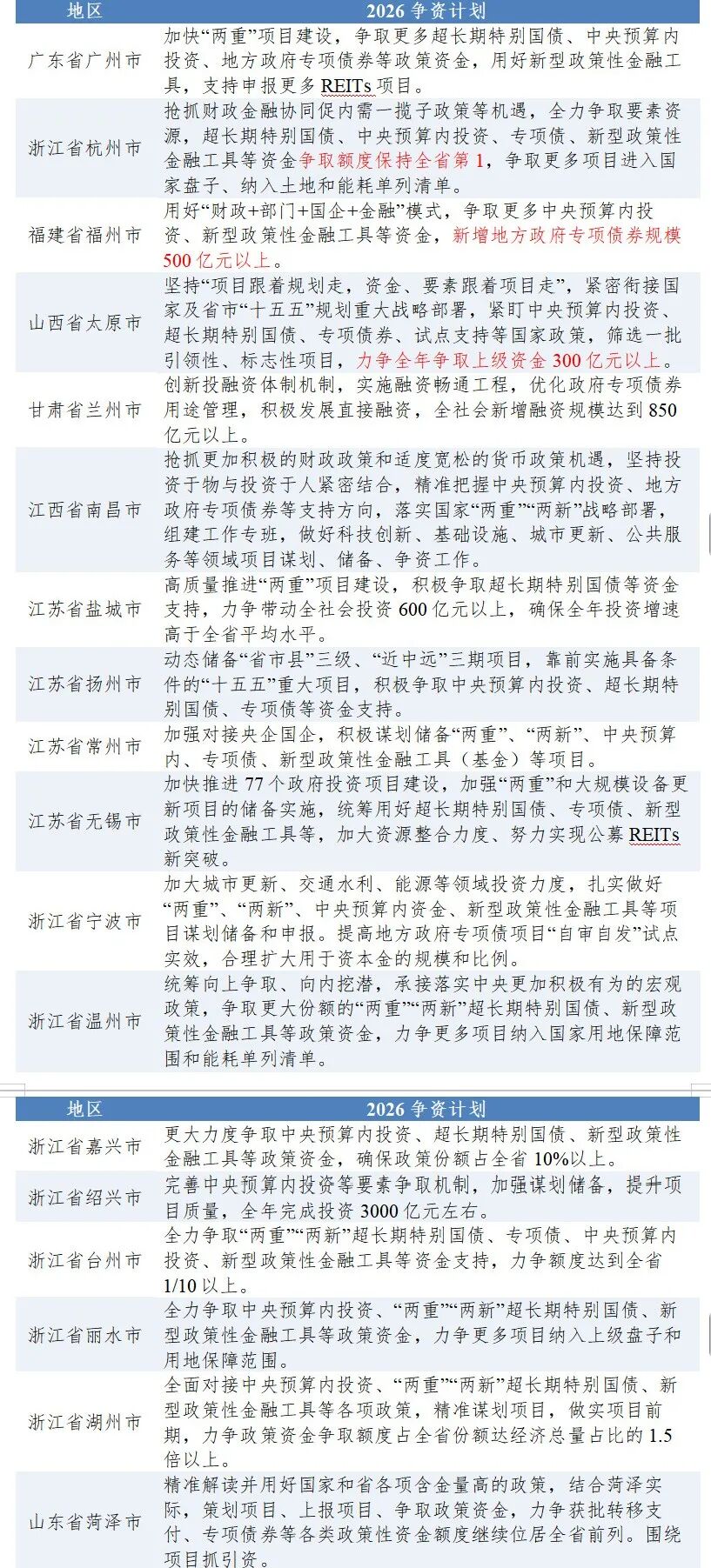
附:各地2026年争资计划
图片