新闻中心

iLATA低空巡检知识体系v1.0版正式发布

      

国际低空技术与应用(iLATA)认证

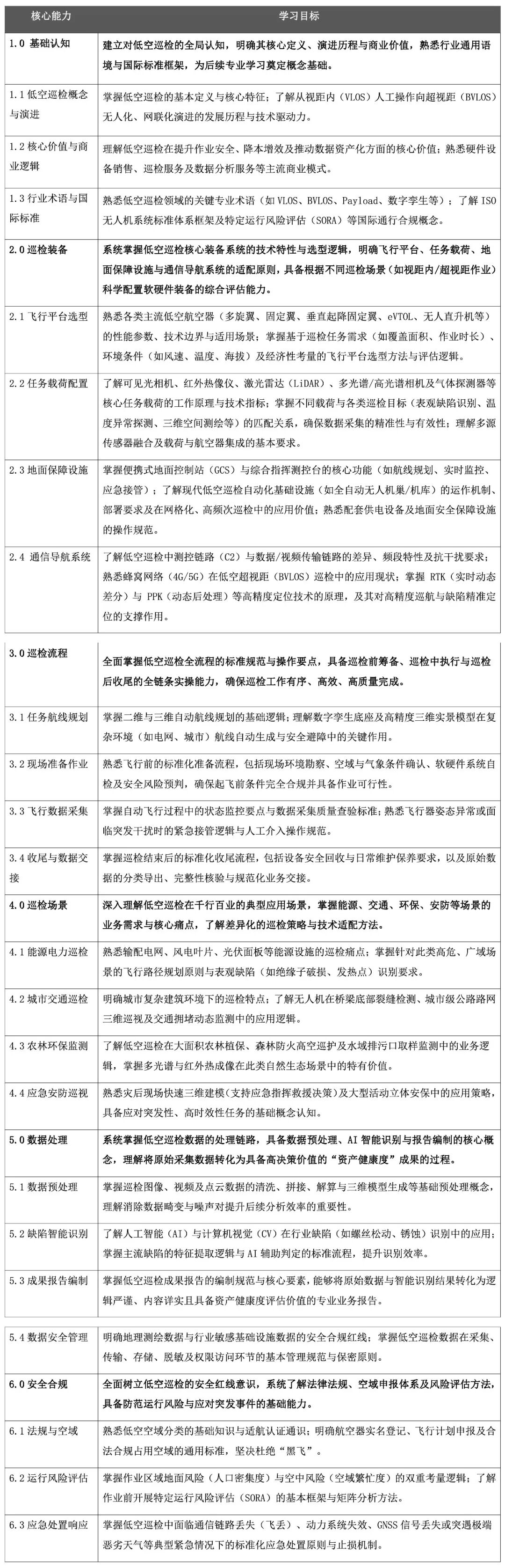
低空巡检知识体系

(V1.0版)

       本知识体系由国际信息科学考试学会(EXIN)联合深圳点用工业互联网研究院(点用低空)共同制定,聚焦低空巡检的知识与能力要求,为全球低空巡检人才培养提供指导。

       本知识体系分为基础认知、巡检装备、巡检流程、巡检场景、数据处理、安全合规共六大核心模块,构建起低空巡检的完整知识体系,为低空巡检人才的培养与认证提供系统化依据。

图片
图片