新闻中心

显著降低取证难度、大幅缩短取证周期—解析AC-21-AA-2026-44《限用类无人驾驶航空器系统适航标准》

    2月12日,民航局发布的《限用类无人驾驶航空器系统适航标准》(AC-21-AA-2026-44)正式实施(文号放的AC-21不是AC-92)。相对于《民用无人驾驶航空器系统适航审定管理程序》来说,这版适航标准AC对于取证条件、取证时长、取证成本都有大幅下降。也就是说针对限用类无人驾驶航空器系统(最大起飞重量25kg-3180kg 、不载人、不进融合空域、不飞人口稠密区)适航取证难度显著降低、周期大幅缩短、成本明显下降。

图片
 

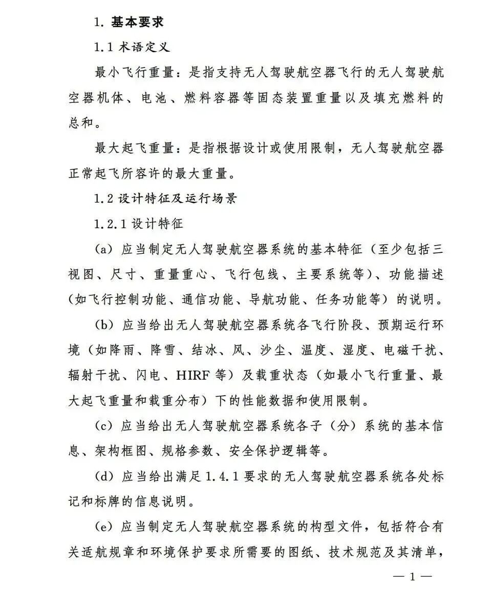
1. 适用范围

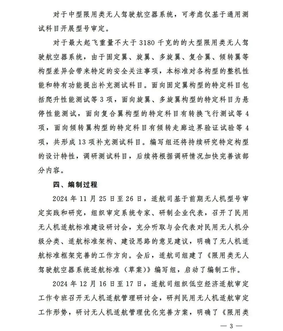
  • 机型分类:适用于不用于载人飞行、不进入融合空域且不在地面人员密集区域上方飞行的中型无人机,以及最大起飞重量小于3180千克的大型无人机。

  • 构型与动力:覆盖固定翼、旋翼(含多旋翼)、复合翼、倾转翼等构型,以及燃油、纯电动等动力来源。

2. 核心要求

  • 基本要求:包括术语定义、设计特征、整机安全(如机体结构强度、飞行重要零部件可靠性)、使用限制(标记标牌、飞行手册、持续适航文件等)。

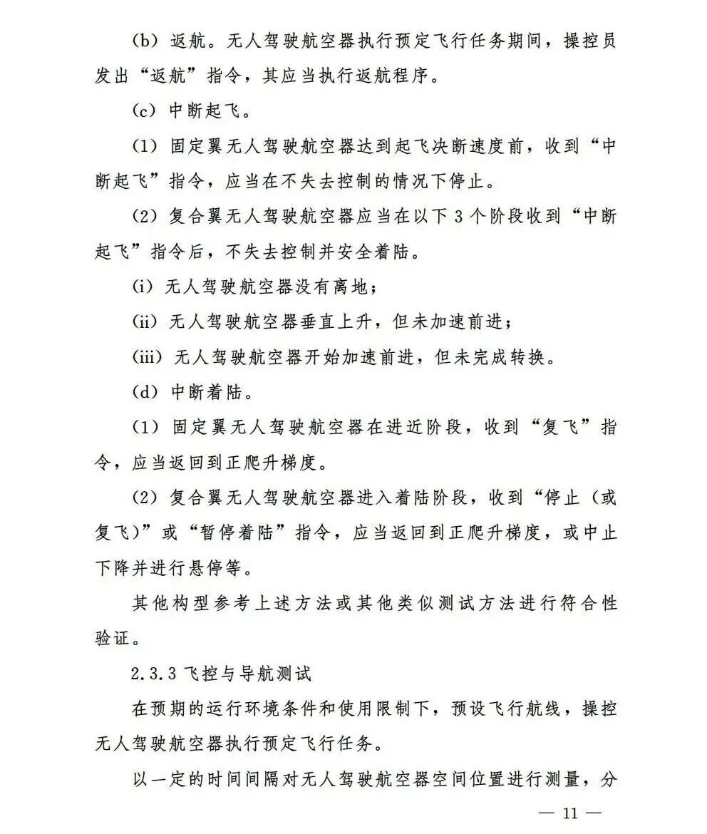
  • 测试科目:

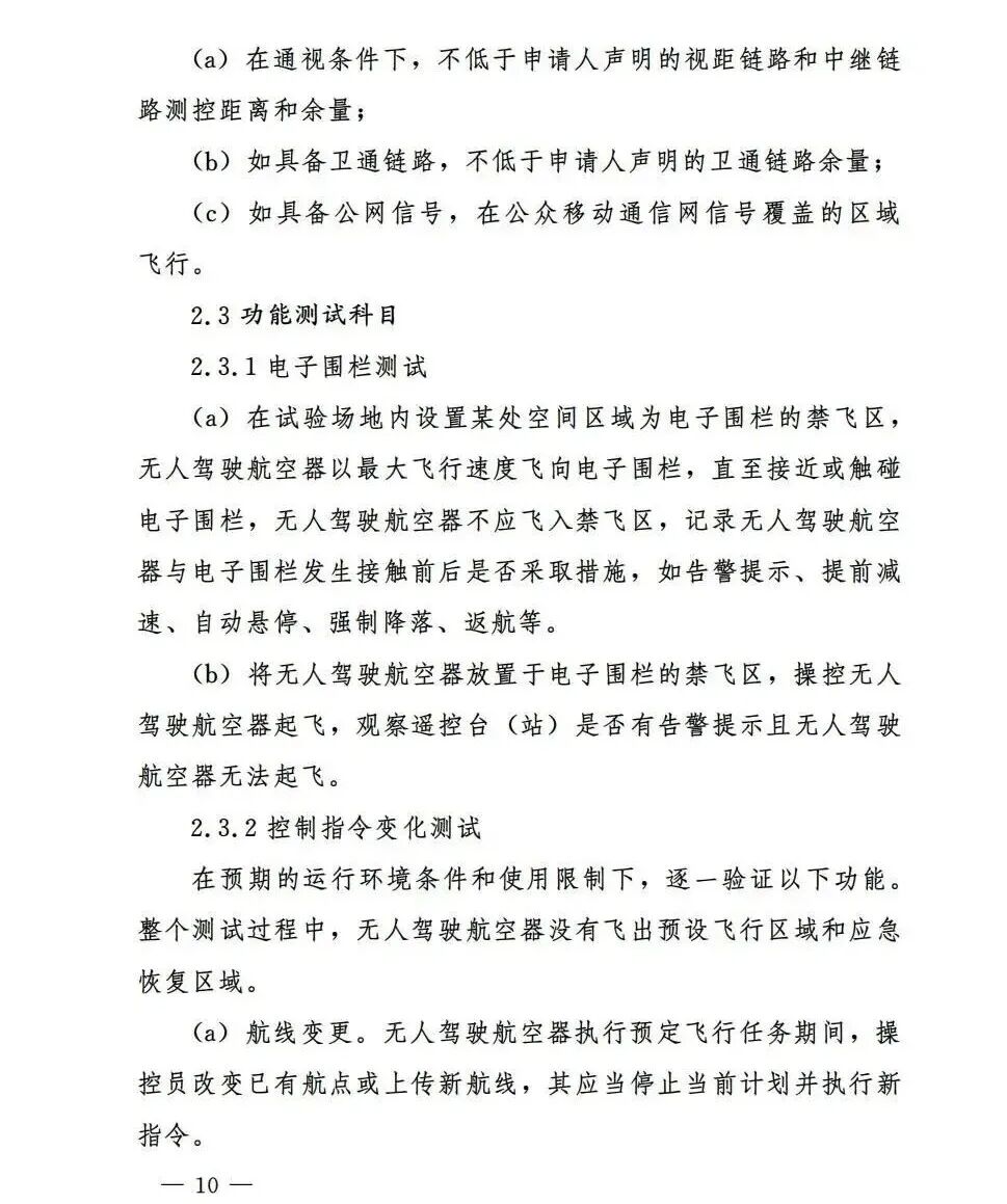
    • 通用测试:涵盖性能测试(如飞行性能、可控性、环境适应性)、功能测试(如电子围栏、航线变更、飞控导航精度)、失效分析(如GNSS中断、操纵失效、动力失效等应急处置能力验证)。

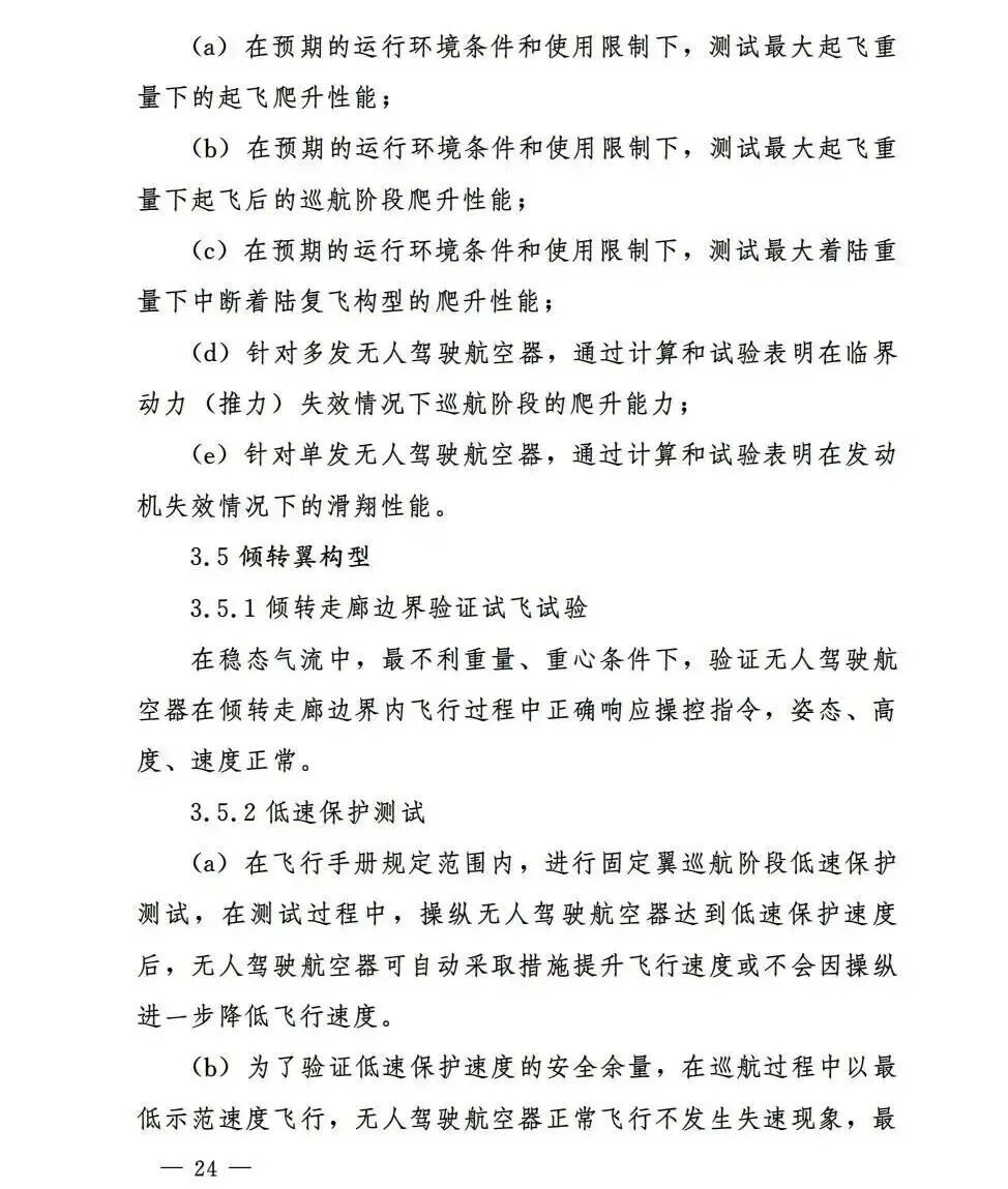
    • 特定测试:针对不同构型(如固定翼的爬升性能测试、复合翼的转换飞行测试、倾转翼的倾转走廊边界验证试验等)提出补充测试要求。

3. 审定流程
       申请人需以该标准为依据,提交型号设计资料,民航局按程序开展审查。对于特殊情形,局方可制定专用条件或批准等效安全方案。审定通过后,颁发特殊适航证,方可合法运行。

一、核心定位

        AC-21-AA-2026-44《限用类无人驾驶航空器系统适航标准》(以下简称新标准)明确基于 “运行风险、分类管理” 的审定模式,以 “试验验证为主、工程评估为辅”;“基本要求 + 测试要求” 的内容架构设计逻辑;精准聚焦中型无人机系统 + 最大起飞重量小于 3180kg 的大型无人机系统(统一大型无人机系统的重量阈值为 3180kg)、限用类(不载人、不进融合空域、不飞人口稠密区);再次明确覆盖的无人机构型(固定翼/ 旋翼 / 复合翼 / 倾转翼)和动力来源(燃油 / 纯电)、明确排除载人、融合空域、人口稠密区飞行;明确机体结构、特有技术特点、无线电合规等核心要求的制定依据;核心分析限用类无人机的主要安全风险(飞出预设区域/ 坠毁对地面第三方造成危害)、风险成因(导航 / 操纵 / 动力 / 链路 / 遥控台失效),并对应说明标准的管控手段。其中:

        “飞行重要零部件” 的定义为:“系统与设备类导致灾难性 / 危险失效、机体结构类导致无法继续执行飞行任务”。

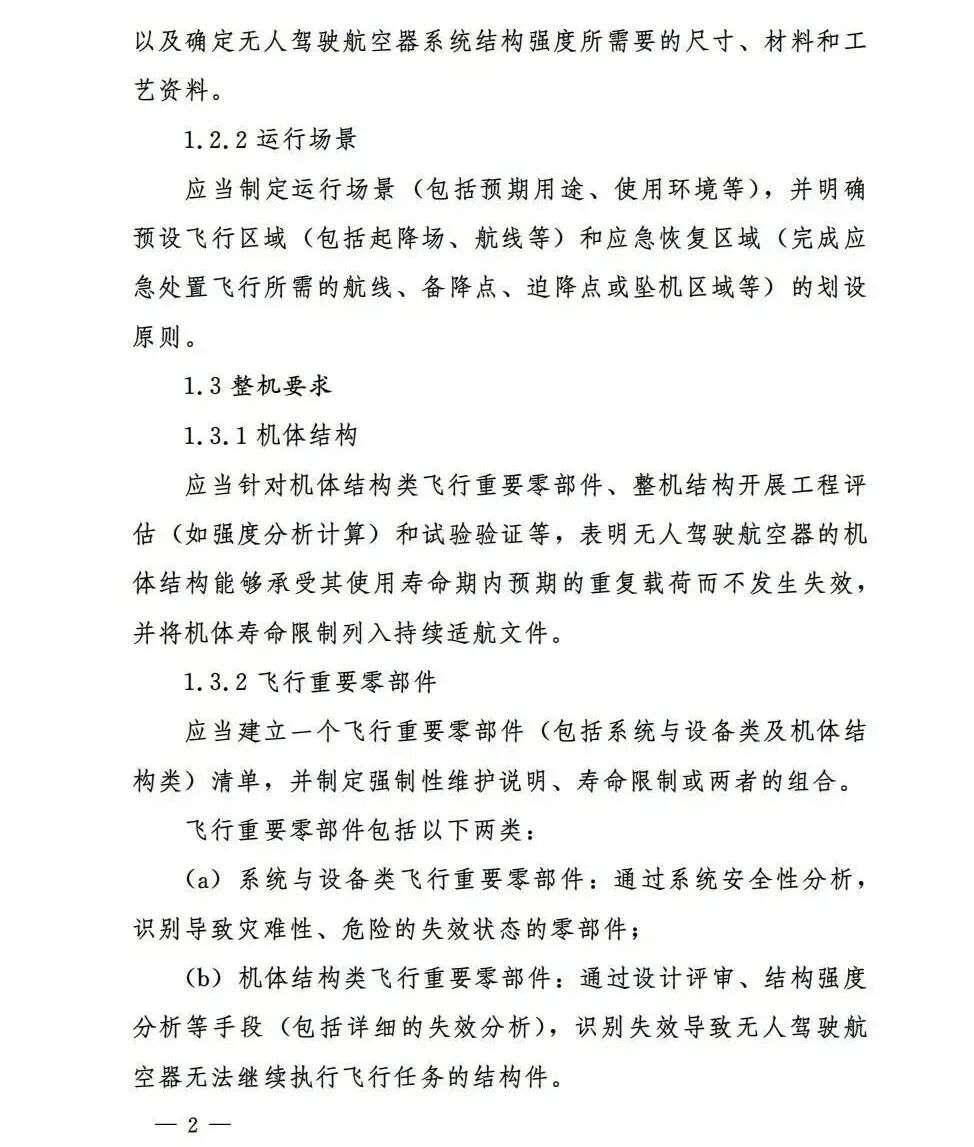
       机体结构要求开展工程评估(如强度分析计算)和试验验证,明确表明机体结构能承受寿命期内重复载荷,且将机体寿命限制列入持续适航文件。 

       无人驾驶航空器系统应具备防破解能力,并经验证,成为整机必备要求。

       无线电设备合规要求:适航设计批准不包含频率使用许可,运行时需遵守国家/ 运行地无线电管理规定,填补无线电设备合规性空白。

        所以企业在飞机设计前要确定应用场景和任务场景;在符合性验证时要定位产品验证方式;在适航取证过程中自己要明白验证证据、判据、结果的可行性和对应条款;适航取证前要确认自己的产品是否符合本法规条例的运营范围和规定业务。

二、安全风险的核心测试

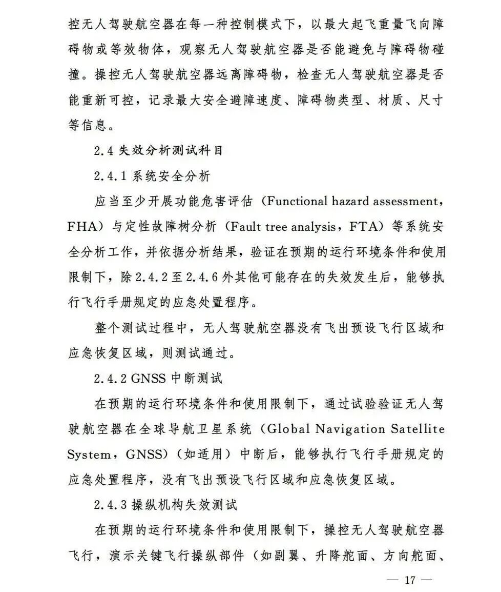
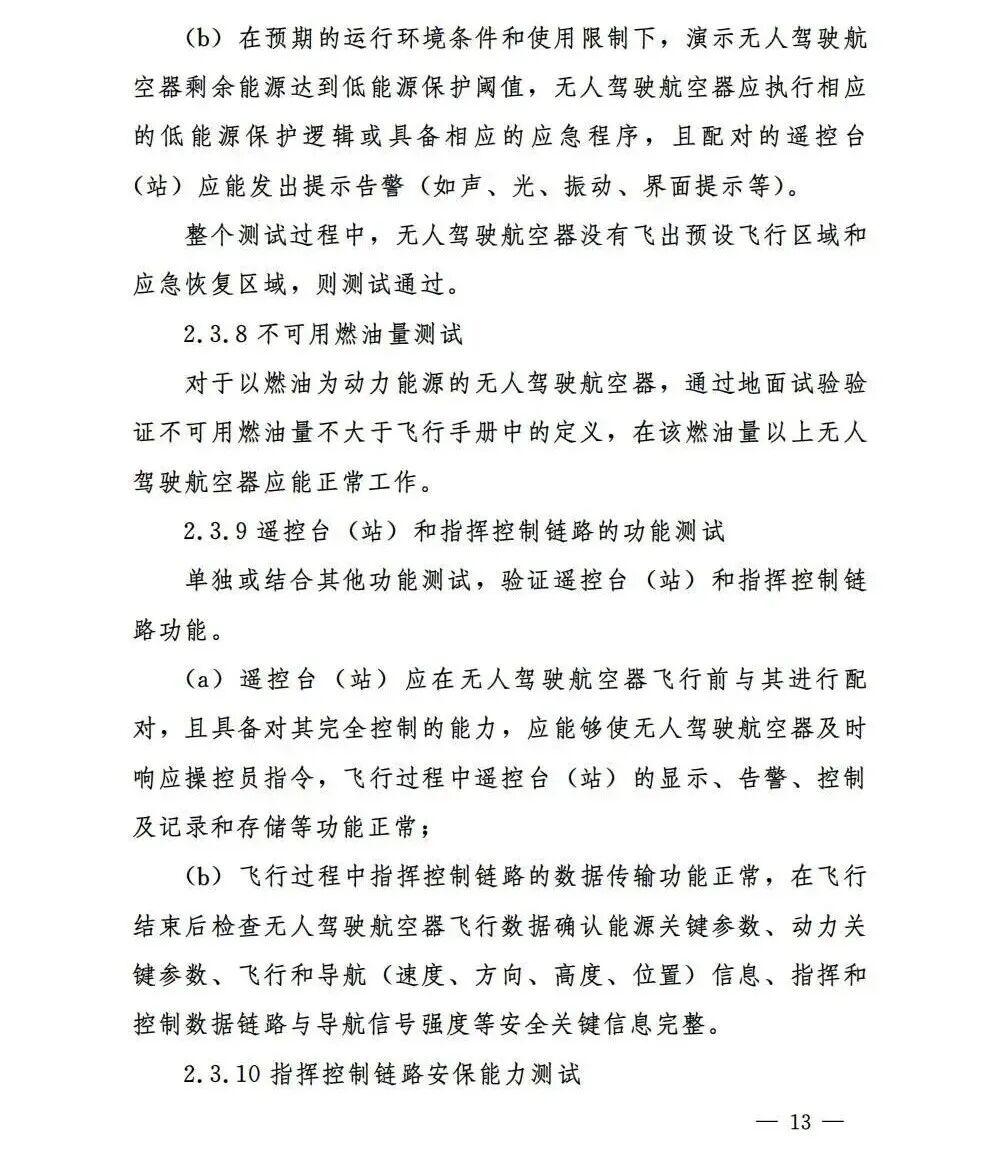
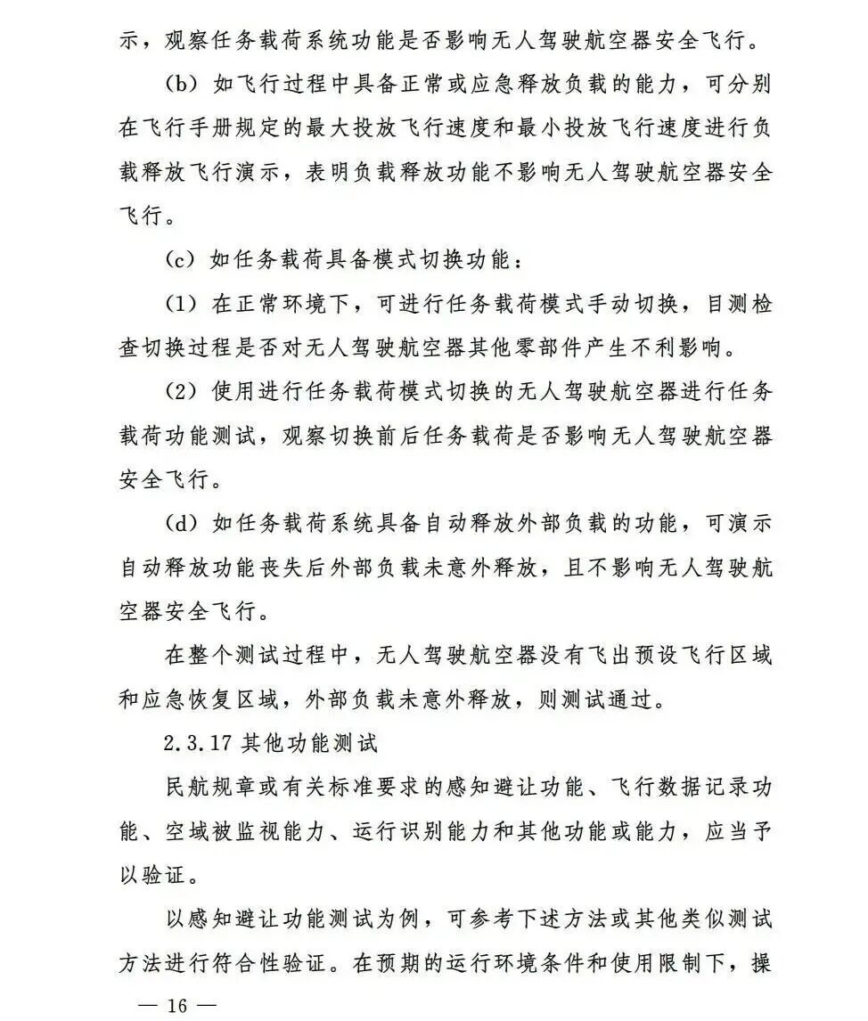
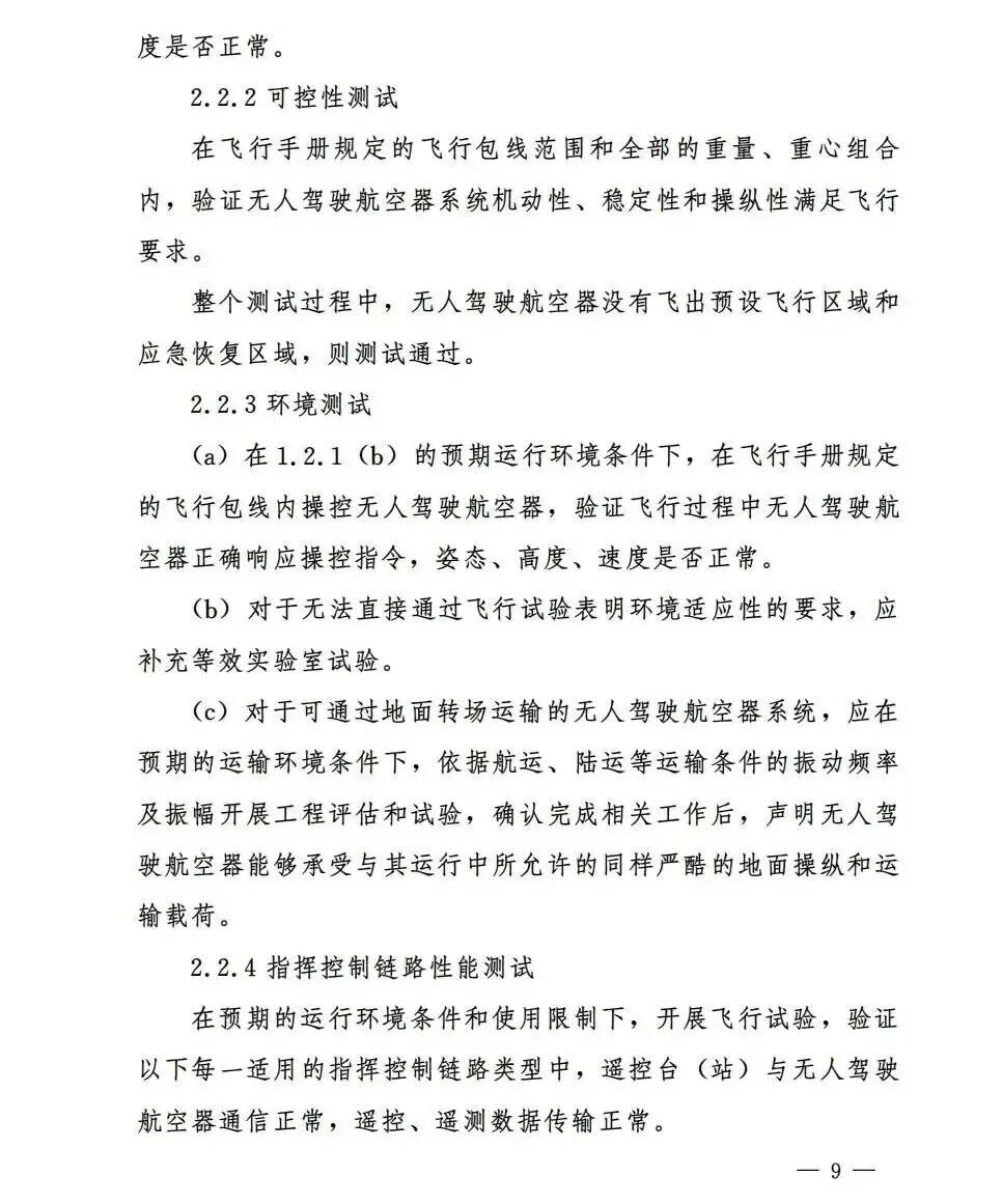
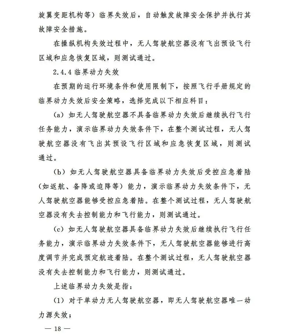
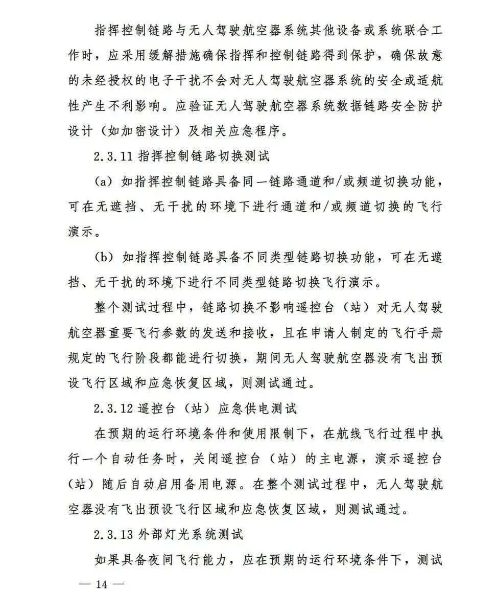
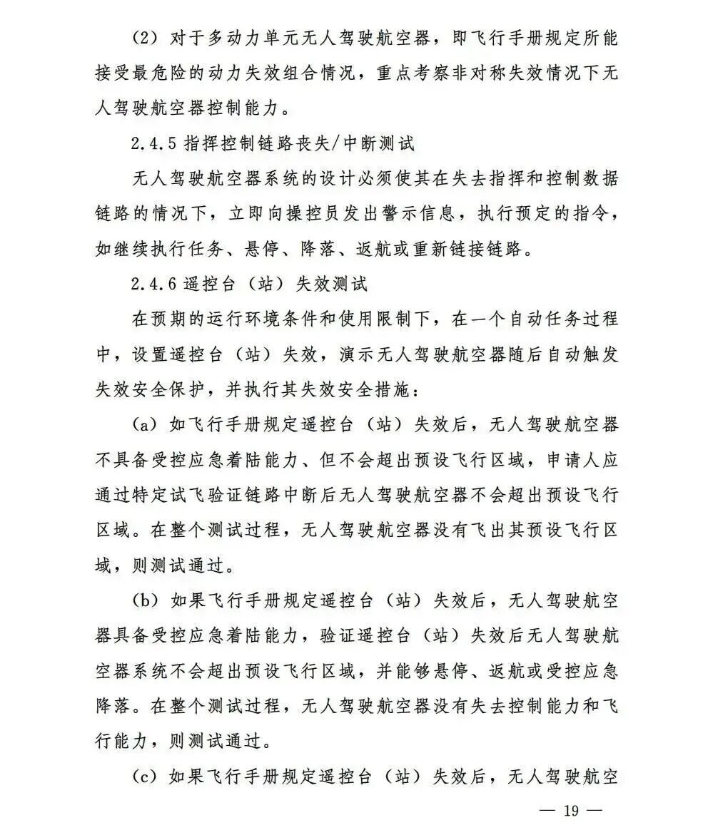
        失效场景测试:针对导致飞出区域的典型成因,如导航失效、操纵失效、动力失效、链路中断、遥控台(站)失效等,标准在第2.4节中设置了相应的失效测试科目(如2.4.2导航中断测试、2.4.5链路中断测试等)。这些测试旨在考察航空器在发生失效时能否有效执行应急处置措施,如在备降点或迫降点可控着陆、或返回起降点。

        正向能力验证:为预防风险发生,标准明确了无人机应具备的基本功能,包括:不飞出限制区域、系统防破解、电子围栏功能、对控制指令和模式变化的正确响应、速度/高度/姿态保护、防误触功能以及风险缓解能力等。

        功能和可靠性测试:要求通过覆盖典型任务剖面的飞行试验,从系统层面验证无人机功能可靠、工作稳定。标准暂定中型无人机单架机累积飞行试验时间不少于50小时,大型无人机(不大于3180千克)不少于150小时。

三、对机体结构及系统特性的规定

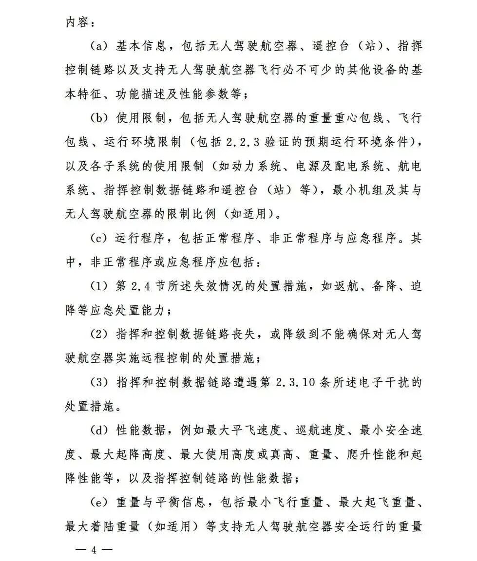
       新标准是限用类专属标准,TC+PC+特殊AC取证路径,与CCAR-92部更加融合,条款细化、子条款具体化,更具实操性,明确要求对机体结构类飞行重要零部件、整机结构开展工程评估(如强度分析计算)和试验验证,并建立重要件清单;抗风能力需要实测、可控性测试要求“在飞行手册规定的飞行包线范围和全部的重量、重心组合内”进行验证等关键点,并设立“系统安全分析”子条款,明确要求至少开展功能危害评估(FHA)与定性故障树分析(FTA),并依据分析结果验证其他失效的应急处置,成为失效测试的前置要求,此外,标准还对无人机的特有技术特点提出了测试要求,包括能源动力系统、遥控台(站)和指控链路系统、一机多控/一控多机模式,并要求任务载荷不得影响飞行安全等等:  

   — 悬停性能测试:不仅验证高度,还验证姿态、速度、指令响应。

   — 重量与重心测试:各个控制模式下分别操控 ,验证 “响应正确、姿态 / 高度 / 速度正常”。

   — 指挥控制链路:强制验证性能、切换、抗干扰、防恶意干扰。

   — 多机操作:明确“一控多机、一机多控”失效处置要求。

   — 高度测试:最大起降高度,以最不利的重量、重心组合进行测试明确,明确“真高(AGL)”的测试要求和“最大离地高度”的验证条件。

   — 可靠性:给出建议飞行架次/小时,工程化验证

   — 能源/飞控/防误触/电子围栏:7类失效场景强制测试

       新标准要求民航规章或有关标准要求的感知避让功能、飞行数据记录功能、空域被监视能力、运行识别能力和其他功能或能力,也指出应予以验证。 应当予以验证;通过“多动力单元无人机” 的失效定义( “飞行手册规定所能接受最危险的动力失效组合,重点考察非对称失效”)明确了飞行手册的法定依据。 

       2024年前定型、无设计更改的存量机型,可沿用至2026年11月26日,期间完成安全评定即可获特殊适航证。新标准的制定表达了适航审查模式从“全流程严审”到“符合性验证+风险导向”;提出了软件审定计划提交试行文件清单;量化了试验试飞科目,减少主观判断;差异化构型(固定翼/旋翼/复合翼各有侧重)验证;根据不同构型、不同场景、不同任务匹配风险,流程更高效,缩短了取证周期,减轻了中小企业负担,取证更容易了,但是企业的自我安全质量适航意识、设计生产规范性和符合性验证能力的强弱将得到考验。

       通过《限用类无人驾驶航空器系统适航标准》的正式实施,可以明显地看出体现局方从“安全多余度到应用风险把控”的分级分类管理,建立相适应的多维度审查方式,既安全运行又符合法规,快速场景落地、应用实施,充满对行业发展的信心,促进低空经济健康发展。

       局方正在对适航标准体系进行系统性构建与更新。此次发布的《限用类无人驾驶航空器系统适航标准》与此前征求意见的《动力提升航空器适航标准》均已完成正式发布。同时,民航局适航司目前正就《正常类动力提升无人驾驶航空器系统(不载人)适航标准(征求意见稿)》和《正常类多旋翼无人驾驶航空器系统(不载人)适航标准(征求意见稿)》公开征求意见。
      本文等到了朋友和局方的支持,感谢大家!!适航路上有各位同行,一定会更安全、更安心!
附正文如下:
图片
图片
图片
图片
图片
图片
图片
图片
图片
图片
图片
图片
图片
图片
图片
图片
图片
图片
图片
图片
图片
图片
图片
图片
图片
图片
图片
图片
图片
图片
图片
图片
图片
图片
图片
图片
图片
图片
图片
图片
图片